Salta ai contenuti.
|
Salta alla navigazione
Strumenti personali
Design of Science - Laboratorio di Ricerca in Storia e Comunicazione della Scienza
Servizi Online
Rubrica
Accedi
Cerca nel sito
solo nella sezione corrente
Ricerca avanzata…
Sezioni
Home
Chi siamo
Cosa facciamo
Contatti
Info
Dimensione immagine:
1.2 MB
|
Visualizza
Scarica
Controversie
Immigrazione e percezione. Non bastano i dati. Incontro pubblico, 20 novembre 2018, ore 14.00, Ferrara
Essere speciali. In cosa siamo diversi dal mondo dei viventi che stiamo trasformando?
Camici di silicio - Algoritmi o narrazioni alla base della reazione tra medico e paziente?
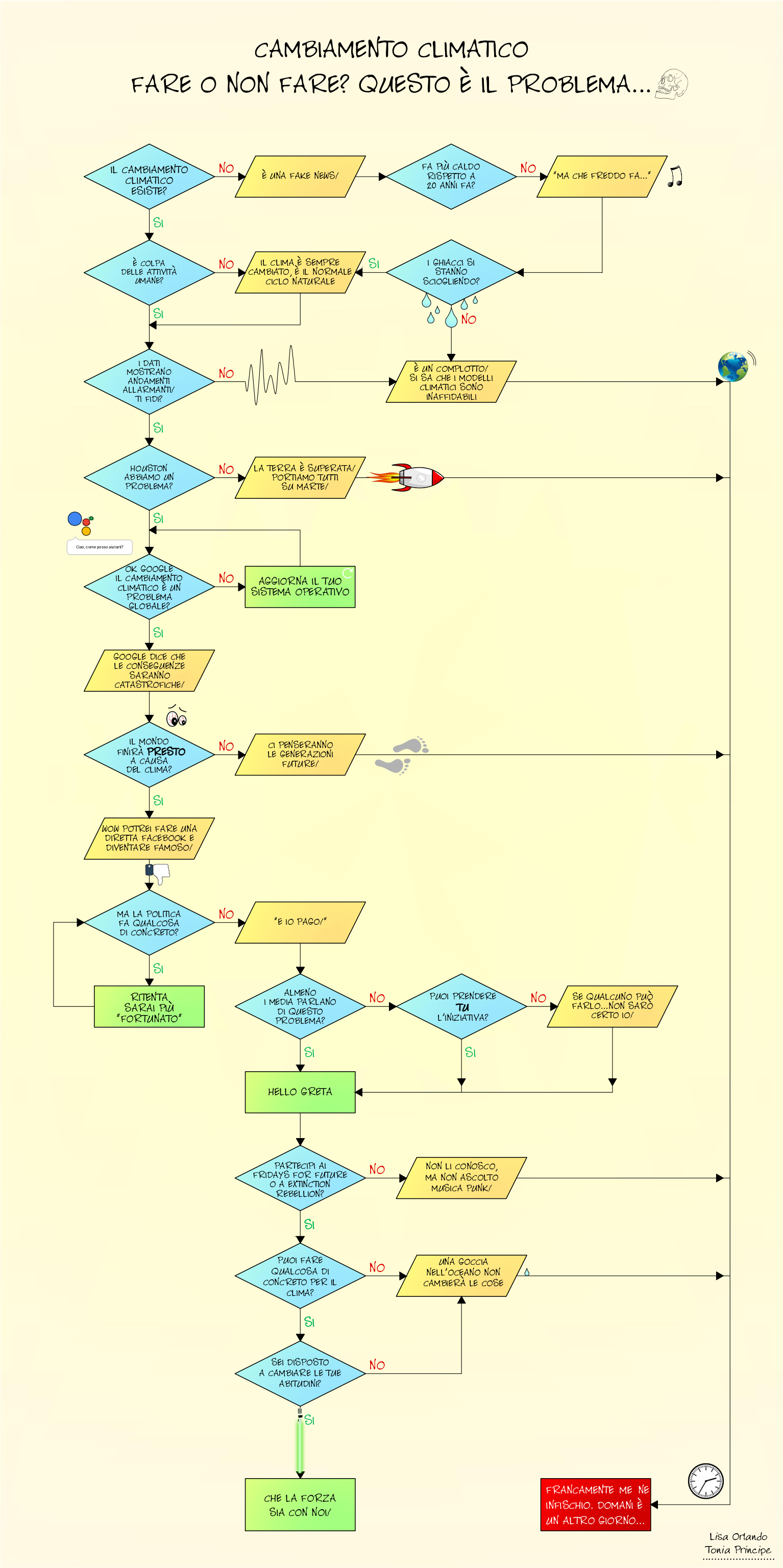
Clima. Molti dati, pochi risultati
Clima_Comunicato stampa
Clima_I contenuti
Flowchartclimatechange.jpg
Pratiche di engagement
Spazio 2019. Scienza e immaginario a cinquant'anni dallo sbarco sulla Luna.